Pix4D
SaaS

Migrer les données du service client de Zendesk vers HubSpot

Objectifs

  • Rationaliser les coûts
  • Centraliser l’intégralité des données clients sur un seul outil

À propos de Pix4D

Pix4D est spécialisé dans le développement et la commercialisation de logiciels de photogrammétrie. Fondée en Suisse en 2011, cette société a désormais des bureaux aux Etats-Unis, en Allemagne, en Espagne, en Roumanie et au Japon. Ses produits permettent de numériser la réalité et de mesurer à partir d'images prises depuis des avions, des drones, des téléphones, ou tout autre appareil photo. Sécurité publique, architecture, maintenance industrielle, agriculture, construction…plus de 55 000 utilisateurs bénéficient aujourd’hui de l’expertise de Pix4D.

Notre approche

Les challenges de PiX4D

Depuis 3 années, les équipes de Pix4D se servent de HubSpot pour centraliser leur base de données clients, gérer leurs campagnes marketing, optimiser leurs opérations commerciales et suivre l’évolution des ventes. Cependant, les équipes du “support technique” et de “training” étaient parmi les dernières à ne pas bénéficier des outils HubSpot, continuant à traiter les demandes des clients sur Zendesk.

centralisation des données

Garantir la centralisation des données

Garantir une gestion centralisée et harmonisée des données clients et opérationnelles afin d'optimiser la prise de décision et d'accroître la réactivité  des équipes "support technique" et "training"

migration zendesk hubspot

Réussir la transition de Zendesk vers HubSpot

Même si HubSpot et Zendesk présentent certaines similitudes, ils se distinguent nettement sur plusieurs points. Il a donc été crucial d'examiner en détail les processus utilisés dans Zendesk et d'identifier des équivalents dans HubSpot.

formation hubspot

Formation des équipes service client

Préparer et former les équipes de PiX4D à maîtriser HubSpot, pour favoriser une adoption réussie de la nouvelle plateforme et améliorer les performances du service client.

La résolution du problème

Copernic a mis en place un plan d'actions en étroite collaboration avec les équipes de PiX4D

Migration des tickets de Zendesk vers HubSpot

En plus de dix ans d’activité, Pix4D a enregistré plusieurs centaines de milliers de tickets et instauré des automatisations sophistiquées pour gérer efficacement les demandes entrantes.

Dans un environnement de test isolé (sandbox), nous avons d’abord établi les fondations du CRM pour accueillir les tickets migrés ainsi que les futurs tickets. Cela a nécessité la création de plusieurs pipelines de tickets et de propriétés personnalisées. Afin d’éviter de surcharger HubSpot avec des données superflues, nous avons conseillé à Pix4D de ne migrer que les informations essentielles pour l’historisation.

En plus de migrer les propriétés, nous avons également transféré les commentaires internes et les échanges externes sous forme de “Notes” dans HubSpot.

Enfin, notre équipe technique a développé les scripts pour assurer la migration des tickets depuis Zendesk vers HubSpot via API.

Intégrations - Zendesk

Migration des processus

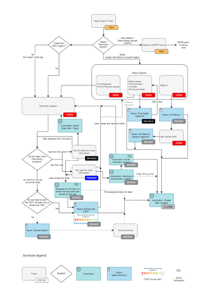
Bien que HubSpot et Zendesk partagent certaines similitudes, ils diffèrent considérablement sur plusieurs aspects. Il a donc été nécessaire d’étudier en profondeur les processus mis en place dans Zendesk et de trouver des équivalents dans HubSpot ou des solutions plus adéquates à l’environnement HubSpot.

Le système de “Macros” Zendesk a ainsi été redéfini via les modèles d’e-mail, les blocs de texte et les workflows HubSpot.

Nous avons également répliqué le formulaire de contact côté HubSpot et paramétré plusieurs boîtes de réception connectées afin de recueillir les demandes et pouvoir y répondre efficacement.

Permettre à toutes les équipes de Pix4D de tirer profit des informations centralisées dans HubSpot était un des objectifs majeurs. Pour l’atteindre et gérer les demandes clients liées aux abonnements de logiciels, nos développeurs ont dû rédiger un code personnalisé afin d’associer un objet personnalisé appelé “Licenses” (représentant les abonnements aux logiciels) avec les tickets. Cette association était indispensable, d’une part pour assurer la fiabilité et la qualité de la donnée, d’autre part pour permettre au workflow principal d’envoyer des e-mails automatiques en fonction des niveaux de licence.

workflow zendesk-1

Migration de la base de connaissances

Chez Pix4D, la recherche et développement (R&D) est l’une des priorités principales pour commercialiser des logiciels toujours plus performants. Depuis les débuts, une vaste base de connaissances comprenant plusieurs milliers d’articles dans diverses langues a été mise en place. Cela permet aux utilisateurs de trouver rapidement des réponses à leurs problématiques et de se tenir informés des dernières évolutions.

La migration de cette base de connaissances, initialement hébergée sur Zendesk, vers HubSpot a été un élément central de notre collaboration. Nous avons d’abord développé des scripts pour créer les fichiers d’importation, garantissant la migration correcte des textes et des images tout en conservant le même format d’URL. Il était crucial de maintenir cette base de connaissances accessible en anglais et en japonais.

Nous avons rencontré une difficulté avec la migration des tableaux en raison des caractéristiques techniques de la plateforme HubSpot. Nous avons dû trouver une solution pour maintenir un graphisme similaire à l’original tout en permettant aux équipes de Pix4D de les modifier facilement.

Enfin, une fois tous les articles en anglais et en japonais migrés, nous avons réalisé le mapping des traductions afin d’assurer une transition fluide et opérationnelle entre les langues pour les utilisateurs des logiciels.

Pix4D - base de connaissance Hubspot

Formation des utilisateurs

Tout au long de notre collaboration, nous avons formé les équipes de Pix4D à l’utilisation et à la maintenance des outils du Service Hub (tickets, pipelines, boîtes de réception, modèles d’e-mail, blocs de texte, rapports, tableaux de bord, etc.).

Ces sessions pratiques ont été suivies de sessions de questions-réponses pour résoudre les dernières problématiques quotidiennes avant la livraison finale du projet.

équipe formation copernic
Plus de 500 clients nous font confiance.

Nous proposons un accompagnement CRM complet

Depuis 9 ans, Copernic a capitalisé de larges connaissances et compétences autour de HubSpot et propose un large panel de services, depuis les audits, jusqu'à la formation de vos équipes. Depuis, nous avons développé de nombreuses verticales métiers dans différents de secteurs : l'immobilierl'éducationl'édition de logiciels SaaS, le e-commercel'industrie, la banque assurance...

HubSpot Elite partner
HubSpot Elite partner
Top 8 monde
Onboarding Accreditation
Hubspot Onboarding Accreditation
Accreditation CRM Data Migration Hubspot
CRM Data Migration
Accreditations Solutions Architecture Design HubSpot
Solutions Architecture Design
Hubspot CRM implementation accreditation
CRM Implementation Accreditation

Contactez-nous